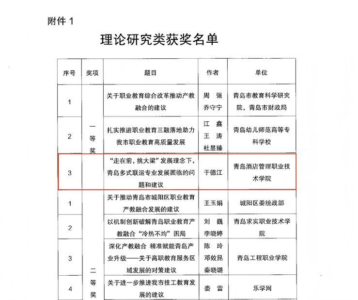
本网讯(统战部 基础教学部)近日,2025年度青岛职教建言献策大赛获奖名单公布,致公党党员、基础教学部教师于德江的成果荣获理论研究类一等奖,成为获此殊荣的三项成果之一。

“青岛职教建言献策大赛”由青岛市中华职业教育社、青岛市教育局、青岛市人力资源和社会保障局联合开展,得到了驻青高校、职业院校、党政机关及企事业单位等社会各界的广泛关注与积极响应。活动中,各界人士紧扣青岛市职业教育发展实际,深入调研、踊跃投稿,提出了许多具有前瞻性、针对性和可操作性的对策建议,为推动青岛市职业教育高质量发展贡献了智慧与力量。
于德江主持的《“走在前,挑大梁”发展理念下,青岛多式联运专业发展面临的问题和建议》从优化企业运营的角度出发,主张建立以企业需求为着手点的多式联运协同合作机制,实现管理的统一和信息的共享,打造华北多式联运保险中心降低风险,构建物流供应链协同保障机制,通过跨学科研究(运输工程、经济学、信息技术等),可推动这一系统性工程的持续优化,实现经济、社会、环境的多重价值。
此次获奖是学校统一战线工作建设的重要成果。统战部将以此为契机,继续服务、支持、帮助学校各民主党派和无党派人士履行职责、发挥作用,扎实做好新时代统一战线思想政治工作,推进习近平总书记关于加强和改进统一战线工作的重要思想入脑入心,为推动学校高质量发展做出更大贡献。
(通讯员:郝君秋 审稿:陈赞 责任编辑:周晓莉 来稿日期:2月5日)

