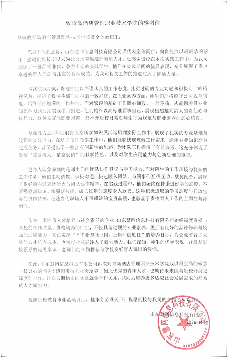
本网讯(会计学院 高琳)近日,会计学院携手山东慧网信息科技有限公司共同开展的数智财税技能专项培训项目圆满收官。山东慧网信息科技有限公司发来感谢信,对我校师生在项目中的优异表现给予高度评价。

为切实破解企业人才培养痛点,会计学院在项目前期主动对接合作企业需求,立足校企协同育人核心目标,与企业共同制定培训框架、细化培训内容,构建起“院校主导设计、校企联合落地、贴合企业实操”的培训体系。项目开展期间,会计学院专业教师牵头组建教学实践团队,全程主导财税技能培训方案的研发与设计,紧扣企业日常财税工作重难点、最新政策规范以及数智财税实操技能,精心打磨课程内容,摒弃纯理论灌输模式,打造针对性极强的专项培训课程。
培训采用为期10天的线下集中授课模式,深度融合系统理论授课、一对一实操指导、案例复盘分析、现场答疑解惑等多个核心环节,兼顾理论知识夯实与实操技能提升,确保参训人员听得懂、学得会、用得上。培训全程严格遵循企业实际工作流程,把企业真实财税业务场景融入教学全过程,帮助参训人员快速补齐业务短板,熟练掌握岗位核心技能,全方位助力企业人才队伍建设与实务能力提升。

该项目依托学校财税领域专业师资与实务研究优势,全程紧扣企业实际需求落地实施,顺利完成全流程的培训服务,高效助力企业财税人才实务能力建设,打通了“教学育人、实践练兵、服务企业、创收增效”的良性闭环,获得合作企业的高度认可,是会计学院发挥专业优势、践行职业教育社会服务职能的重要成果,也是践行“企业出题、校企共答、市场阅卷”产教融合理念的生动体现。下一步,会计学院将持续深化与各类优质企业的战略合作关系,不断优化校企协同育人机制,聚焦数智财务、财税实操等核心领域,打造更多贴合行业需求的精品培训项目,持续提升人才培养质量与社会服务能力,全力培养更多高素质技术技能型财税人才,为地方企业高质量发展与区域经济建设贡献更多职教力量。
(通讯员:曲笑妹 审稿:曲洋 责任编辑:周晓莉 来稿日期:3月26日)

